Überarbeitung von LoyJoys BPMN-Prozesseditor
Hinweis zum Alter dieses Beitrags: Die Entwicklung bei KI im Allgemeinen und bei der LoyJoy Platform im Speziellen schreitet rasant voran. Die Informationen dieses Blog-Posts sind möglicherweise nicht mehr auf dem neuesten Stand.
In den letzten Wochen habe ich viel Zeit damit verbracht, den neuen Prozesseditor für LoyJoy zu entwickeln. Das ultimative Ziel war es, einen Prozesseditor zu entwickeln, der für nicht-technische Menschen leicht verständlich ist. Gleichzeitig sollte er den BPMN-Standard respektieren, um Menschen zu ermöglichen, komplexere Prozesse zu erstellen, die ihren Geschäftsanforderungen entsprechen. Strategisch ist dies ein riesiger Schritt für LoyJoy, da es die Chat-Erstellung für seine Kunden vereinfacht. Es bringt die Prozesserstellung auf ein neues Level.
Der bisherige Prozesseditor von LoyJoy
Um zu verstehen, warum der neue Prozesseditor so wichtig ist, lass mich dir kurz LoyJoys bisherigen Prozesseditor vorstellen. Da er hauptsächlich von Linearität angetrieben wurde, war ein Chat in LoyJoy einfach eine Sequenz von Modulen.

Der bisherige Prozesseditor von LoyJoy
Um individuelle Konversationen zu ermöglichen und dem Chat zu erlauben, auf Nutzerantworten zu reagieren, hat LoyJoy früh die Konzepte von Variablen und Sprüngen eingeführt. Während ersteres ein BPMN-Standard ist, wurde letzteres implementiert, um die Bedürfnisse unserer Kunden so schnell wie möglich zu erfüllen und hat sich über viele Jahre bewährt. Ein drittes Konzept, das auf der LoyJoy-Plattform eingeführt wurde, waren Bedingungen, die als traditionelle Kontrollflussanweisungen fungieren, wie sie aus imperativen Programmiersprachen bekannt sind. Einfach ausgedrückt, ein Modul wird nur dann ausgeführt, wenn bestimmte Bedingungen erfüllt sind und kann auf dem Modul selbst deklariert werden.
Zusammenfassend lässt sich sagen, dass in LoyJoy die Triade aus Variablen, Sprüngen und Bedingungen verwendet werden kann, um effektiv virtuelle unabhängige Zweige zu erstellen. Möchtest du ein Beispiel?
Die neuen Möglichkeiten des Editors am Beispiel einer Versicherungsgesellschaft
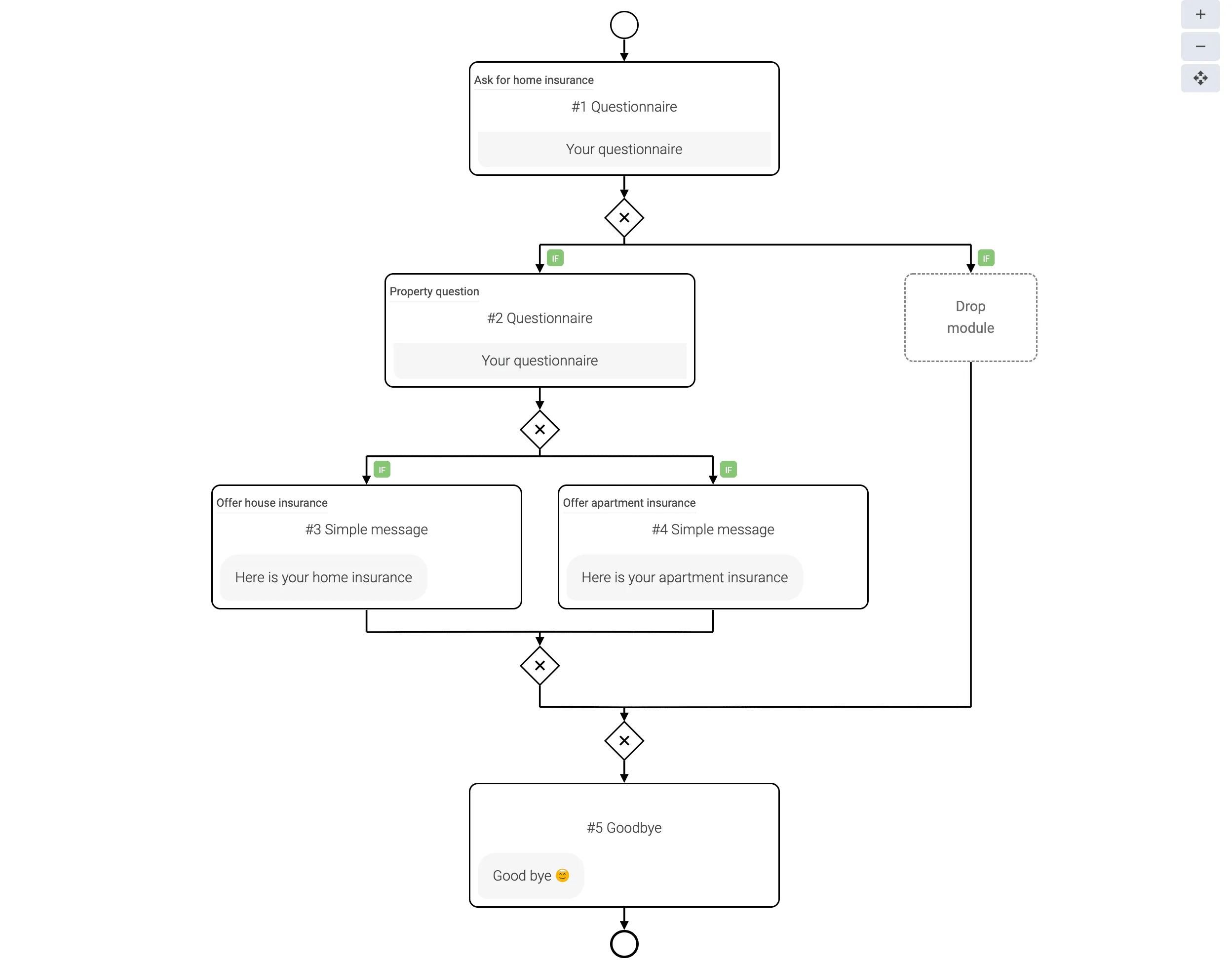
Betrachte zum Beispiel eine Versicherungsgesellschaft, die Hausratversicherungen anbietet. Ein Chatbot auf ihrer Website könnte fragen, ob der Kunde bereits eine Hausratversicherung hat. Wenn der Kunde bereits versichert ist, könnte der Chatbot enden. Wenn nicht, könnte der Chatbot fragen, ob der Kunde ein eigenes Haus oder eine Mietwohnung hat. Basierend auf der Antwort des Kunden könnte der Chatbot unterschiedliche Produkte anbieten. In BPMN kann dies mit folgendem Prozessmodell modelliert werden.

Beispiel-Prozessmodell
In LoyJoy erforderte dieser Prozess jedoch die Triade von Variablen, Sprüngen und Bedingungen. Schau dir den folgenden Prozess an, der in LoyJoy mit dem alten Prozesseditor modelliert wurde. Bedingte Sprünge ermöglichten es, virtuelle Zweige auf einem Prozess auszuführen.

Versicherungsbeispiel im alten Prozesseditor
Sollte einfach zu verstehen sein, was hier passiert, oder? Offensichtlich nicht!
Der bisherige Prozesseditor von LoyJoy war für diese Art von Anwendungsfällen nicht geeignet. Er bot keinerlei visuelles Feedback darüber, wie sich der Chat-Flow tatsächlich während des Prozesses entwickelt. Daher war die Modellierung und Pflege dieser Prozesse eine wirklich schwierige Aufgabe. LoyJoys Grundprinzip, nämlich dass ein Prozess so einfach wie möglich sein muss, stieß an Grenzen. Da dies letztendlich zu Prozessen führte, die nur linear modelliert werden konnten.
Vorstellung von LoyJoys neuem Prozesseditor
Als ich mit der Entwicklung des neuen Prozesseditors begann, war mir klar, dass das Prinzip der Linearität enden muss. Es muss einem Prozess ermöglichen, horizontal zu wachsen und somit visuelle Unterstützung zu bieten. Daher müssen Gateways wie das Exclusive OR (XOr), das aus BPMN bekannt ist, Teil von LoyJoys Prozess-Engine sein. Dem BPMN-Standard folgend, wird es als gedrehtes Quadrat mit einem X dargestellt.

das Exclusive OR (XOr)
Sobald also die erste Bedingung auf einer ausgehenden Kante erfüllt ist, führt der Flow ausschließlich den jeweiligen Zweig aus. Da wir bestrebt sind, dem BPMN-Standard zu folgen, war vieles von dem, was für die Konzeptualisierung benötigt wurde, bereits implementiert: Variablen und Bedingungen.
Der Implementierungs-Trick in LoyJoy bestand einfach darin, ein XOr wie jedes andere Modul als Prozessmodul zu behandeln und Module beliebig zu verschachteln, um Zweige zu erstellen. Auf diese Weise müssen Kunden keine neuen Konzepte lernen, sondern können einfach ihr Wissen über LoyJoy anwenden, um Prozesse per Drag & Drop zu modellieren.

Das Versicherungsbeispiel in LoyJoys neuem BPMN-Prozesseditor
Zusammenfassend lässt sich sagen, dass der neue BPMN-Prozesseditor es jetzt viel einfacher macht, größere Geschäftsprozesse zu modellieren und zu pflegen, indem er visuelle Unterstützung bietet. Zurück zum vorherigen Versicherungsbeispiel: Die Modellierung dieses Prozesses in LoyJoy ist jetzt eine einfache Aufgabe.